中山市教育和体育局
长者专区
长者助手
 当前位置:  首页 > 关爱版 > 通知公告

中山市教育和体育局关于落实中山市高中阶段学校招生系列优待政策的通知

信息来源:本网 发布日期:2026-01-30
分享到:

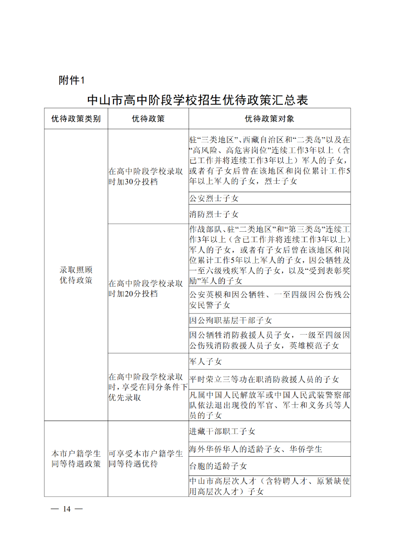
2026通11-关于落实中山市高中阶段学校招生系列优待政策的通知_1.png2026通11-关于落实中山市高中阶段学校招生系列优待政策的通知_2.png2026通11-关于落实中山市高中阶段学校招生系列优待政策的通知_3.png

2026通11-关于落实中山市高中阶段学校招生系列优待政策的通知_4.png2026通11-关于落实中山市高中阶段学校招生系列优待政策的通知_5.png2026通11-关于落实中山市高中阶段学校招生系列优待政策的通知_6.png2026通11-关于落实中山市高中阶段学校招生系列优待政策的通知_7.png2026通11-关于落实中山市高中阶段学校招生系列优待政策的通知_8.png2026通11-关于落实中山市高中阶段学校招生系列优待政策的通知_9.png2026通11-关于落实中山市高中阶段学校招生系列优待政策的通知_10.png2026通11-关于落实中山市高中阶段学校招生系列优待政策的通知_11.png

2026通11-关于落实中山市高中阶段学校招生系列优待政策的通知_12.png2026通11-关于落实中山市高中阶段学校招生系列优待政策的通知_13.png2026通11-关于落实中山市高中阶段学校招生系列优待政策的通知_14.png2026通11-关于落实中山市高中阶段学校招生系列优待政策的通知_15.png2026通11-关于落实中山市高中阶段学校招生系列优待政策的通知_16.png2026通11-关于落实中山市高中阶段学校招生系列优待政策的通知_17.png2026通11-关于落实中山市高中阶段学校招生系列优待政策的通知_18.png2026通11-关于落实中山市高中阶段学校招生系列优待政策的通知_19.png