高级搜索
繁體版
|
无障碍版
|
长者助手
|
政务微信
首页
教体概况
政务动态
政务公开
政务服务
互动交流
数据开放
首页
>
政务公开
>
财政信息
>
预算绩效信息
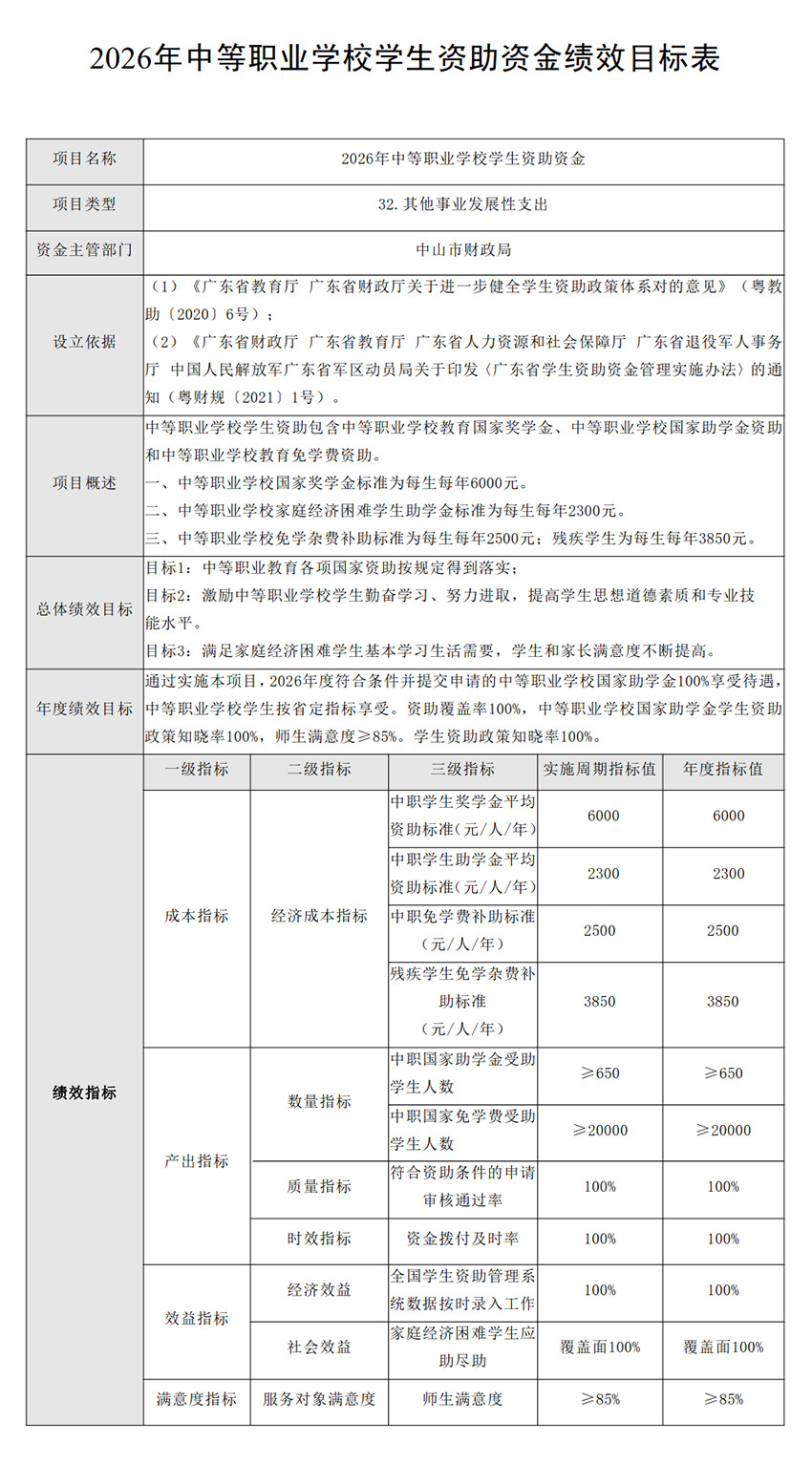
2026年中等职业学校学生资助资金绩效目标表
2026-03-03 14:54:30 | 浏览次数:
-
分享到:
来源:本网