首页 > 政务公开 > 义务教育基层政务公开 > 招生管理
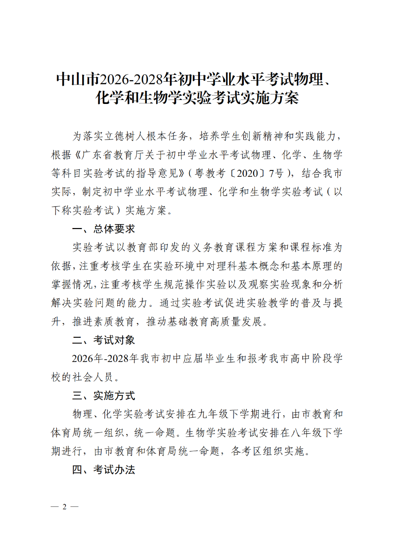
中山市教育和体育局关于印发《中山市2026-2028年初中学业水平考试物理、化学和生物学实验考试实施方案》的通知

2026中教体通4号-中山市教育和体育局关于印发《中山市2026-2028年初中学业水平考试物理、化学和生物学实验考试实施方案》的通知_1.png2026中教体通4号-中山市教育和体育局关于印发《中山市2026-2028年初中学业水平考试物理、化学和生物学实验考试实施方案》的通知_2.png2026中教体通4号-中山市教育和体育局关于印发《中山市2026-2028年初中学业水平考试物理、化学和生物学实验考试实施方案》的通知_3.png2026中教体通4号-中山市教育和体育局关于印发《中山市2026-2028年初中学业水平考试物理、化学和生物学实验考试实施方案》的通知_4.png2026中教体通4号-中山市教育和体育局关于印发《中山市2026-2028年初中学业水平考试物理、化学和生物学实验考试实施方案》的通知_5.png2026中教体通4号-中山市教育和体育局关于印发《中山市2026-2028年初中学业水平考试物理、化学和生物学实验考试实施方案》的通知_6.png